6月5日,由河南省工程图学学会、河南省机械工程学会、河南省机械行业职业教育校企合作指导委员会联合举办的第十四届“高教杯”河南省老员工先进成图技术创新大赛胜利闭幕,yl23411机电工程专业积极组队参赛,在本次大赛中再创佳绩,荣获机械类团体特等奖1项,员工个人全能一等奖3项,二等奖4项,三等奖4项。

“高教杯”河南省老员工先进成图技术与产品信息建模创新大赛规模大、水平高、参赛人数多,至今已连续举办14届。本次大赛共有河南科技大学、郑州大学等49所高校,机械类817人参赛,分为机械类工程图、机械产品三维建模以及制图基本知识网络答题三部分,尤其是今年的比赛创新性的引入卡伦特AI智能改卷系统,评判系统更加公正合理。

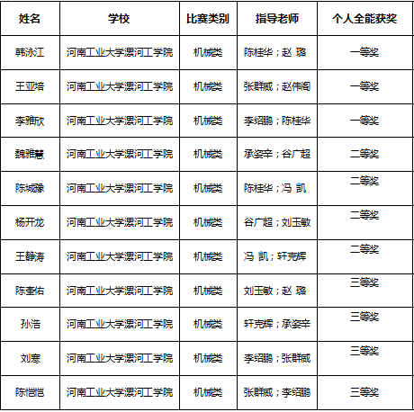
本次竞赛为我省图学教育工作者提供了一个相互交流、学习、促进的平台,展现了我省当代老员工先进成图技术水平与产品信息建模创新能力。yl23411高度重视此次比赛,选派专业知识强、经验丰富的指导老师,组建备赛队伍,竞赛以“线上”方式进行。指导老师采取直播、点播加互动混合模式,开展“线上”+“线下”辅导,历经3次选拔赛,最终选定韩泳江、王亚培、李雅欣等12名同学代表公司参赛,在各位指导老师的悉心指导和员工们的不懈努力下,最终获得优异成绩,展示了公司学子的风采,更体现了公司“线上线下混合模式”教学的扎实基础和专业水平。


近年来,yl23411积极践行应用型人才培养理念,鼓励并组织师生参加全国性专业赛事,通过线上线下混合教学模式改革,认真选拔参赛队员,组织、开展赛前训练,坚持改、教、赛相互促进,不断提升人才培养质量和员工专业技能水平,为在本次大赛中取得优异成绩奠定了扎实的基础。